Secondary structures
Currently there are 56 species, 33 vertebrates, 1 fungus, and 22 ciliates, for which the secondary structures of the RNA component of telomerase (TR) have been determined. These structures were constructed from the alignment of TR sequences and secondary structure prediction. Presented within the secondary structure is the primary sequence, baseparing confirmed by covariation, labeled template and pseudoknot, conserved regions, and the various domains. Where applicable, a reference citation to the original article that is linked to the online journal. The structures are organized by taxonomy. The view button will open a separate browser window with a .jpg of the secondary structure requested. Renderings of the secondary structures are available for download in high quality .pdf as well as .jpg formats.
Component
Species
Structures References
TR
Vertebrates
Homo sapiens (human)
Chen et al, 2000
Tupaia glis belangeri (common tree shrew)
Chen et al, 2000
Oryctolagus cuniculus (domestic rabbit)
Chen et al, 2000
Cavia porcellus (domestic guinea pig)
Chen et al, 2000
Chinchilla brevicaudata (short-tailed chinchilla)
Chen et al, 2000
Geomys breviceps (gopher)
Chen et al, 2000
Microtus ochrogaster (prairie vole)
Chen et al, 2000
Cricetulus griseus (Chinese hamster)
Chen et al, 2000
Mus musculus (mouse)
Chen et al, 2000
Rattus norvegicus (Norway rat)
Chen et al, 2000
Mustela putorius furo (domestic ferret)
Chen et al, 2000
Procyon lotor (raccoon)
Chen et al, 2000
Bos taurus (cattle)
Chen et al, 2000
Sus scrofa (pig)
Chen et al, 2000
Suncus murinus (Asian house shrew)
Chen et al, 2000
Equus caballus (domestic horse)
Chen et al, 2000
Dasypus novemcinctus (armadillo)
Chen et al, 2000
Dasyurus hallucatus (northern quoll)
Chen et al, 2000
Elephas maximus (Asian elephant)
Chen et al, 2000
Trichechus manatus (Caribbean manatee)
Chen et al, 2000
Anodorhynchus hyacinthinus (macaw)
Chen et al, 2000
Gallus gallus (chicken)
Chen et al, 2000
Chelydra serpentina (snapping turtle)
Chen et al, 2000
Bombina japonica (toad)
Chen et al, 2000
Xenopus laevis (African clawed frog)
Chen et al, 2000
Ceratophrys ornata (ornate horned frog)
Chen et al, 2000
Pyxicephalus adspersus (bull frog)
Chen et al, 2000
Dermophis mexicanus (Mexican caecilian)
Chen et al, 2000
Herpele squalostoma (Congo caecilians)
Chen et al, 2000
Typhlonectes natans (Rio Cauca caecilian)
Chen et al, 2000
Oryzias latipes (Medaka)
Xie et al, 2007
Gasterosteus aculeatus (stickleback)
Xie et al, 2007
Takifugu rubripes (Fugu fish)
Xie et al, 2007
Tetraodon nigroviridis (green puffer fish)
Xie et al, 2007
Danio rerio (zebrafish)
Xie et al, 2007
Rhizoprionodon porosus (sharpnose shark)
Chen et al, 2000
Mustelus canis (smooth dogfish shark)       Chen et al, 2000
Dasyatis sabina (Atlantic stingray)
Chen et al, 2000
Rhinoptera bonasus (cownose ray)
Chen et al, 2000
Fungi
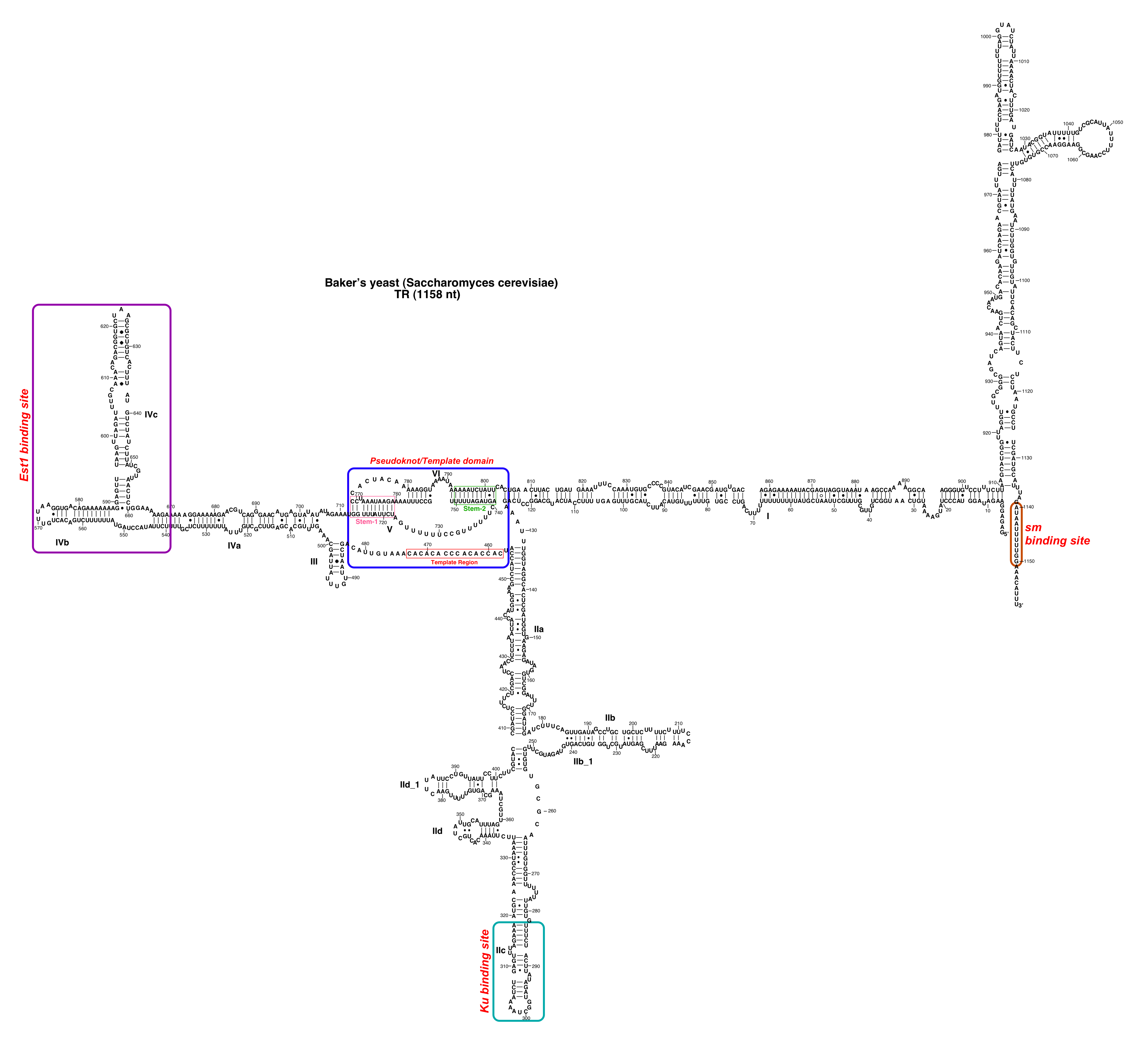
Saccharomyces cerevisiae (baker's yeast)
Saccharomyces castellii
Kluyveromyces lactis
Ciliates
Tetrahymena thermophila
Tetrahymena malaccensis
 
Tetrahymena pyriformis
 
Tetrahymena vorax
 
Tetrahymena borealis
McCormick-Graham et al, 1995
Tetrahymena silvana
 
Tetrahymena australis
 
Tetrahymena pigmentosa
 
Tetrahymena hyperangularis
 
Tetrahymena capricornis
McCormick-Graham et al, 1995
Tetrahymena hegewischi
 
Tetrahymena paravorax
McCormick-Graham et al, 1995
Paramecium tetraurelia
McCormick-Graham et al, 1996
Paramecium primaurelia
 
Paramecium multimicronucleatum
McCormick-Graham et al, 1996
Euplotes aediculatus
Lingner et al, 1994
Euplotes eurystomus
Lingner et al, 1994
Euplotes crassus
Lingner et al, 1994
Oxytricha nova (Sterkiella nova)
Lingner et al, 1994
Oxytricha trifallax (Sterkiella histriomuscorum)
Lingner et al, 1994
Stylonychia mytilis
Lingner et al, 1994
Stylonychia lemnae
Lingner et al, 1994

Tertiary structures
The following table is a listing of various tertiary structure fragments from the telomerase ribonucleoprotein. The tertiary RNA structures were derived from NMR spectroscopy while the tertiary protein structures were derived from X-ray crystallography and NMR spectroscopy. Below is a brief discription of the protein or fragment, the protein data bank (PDB) ID number linked to Research Collaboratory for Structural Bioinformatics (RCSB) record, and the reference to the original article linked to the online journal. The structures are organized by component and taxonomy. The tertiary structures can be viewed online within the browser, or can be downloaded from the .pdb link and viewed by a separate molecular visualization program. A standard nomenclature is used throughout the online database for consistency and clarity. Homologous proteins are given a single name for simplicity.

The view button will open a separate browser window for the .pdb of the tertiary structure requested. To view the structures within the browser, java is required and is available from Sun Microsystems. The tertiary structures presented within the separate browser window can be set to various renderings. The proteins and nucleic acids are depicted by specific colors. The tertiary structures are available for download in .pdb file format. A molecular visualization program, such as PyMol, RasMol, or Swiss-PdbViwer, is necessary for rendering. The direct links for the download pages are available for Pymol, RasMol, and Swiss-PdbViewer. The image on the home page to the database was constructed from the .pdb files listed and rendered in Pymol.
Component Species Structure   PDB ID   References
TR Homo sapiens (human) p2b hairpin 1NA2 Theimer et al, 2003
P2b, P3 pseudoknot 1YMO Theimer et al, 2005
P2b hairpin (dyskeratosis congenita mutant) 1Q75 Theimer et al, 2005
P6 hairpin 1Z31 Leeper et al, 2005
P6.1 stem loop 1OQ0 Leeper et al, 2003
P8b hairpin 2QH2 Theimer et al, 2007
Oryzias latipes (Medaka) CR4/5 2MHI Kim et al, 2014
Tetrahymena thermophila stem loop IV 2FEY Chen et al, 2006
stem loop IV 2H2X Richards et al, 2006a
helix II template boundary element 2FRL Richards et al, 2006b
TERT Oryzias latipes (Medaka) RNA binding domain with CR4/5 4O26 Huang et al, 2014
Takifugu rubripes (Fugu fish) RNA binding domain 4LMO Harkisheimer et al, 2013
Tribolium castaneum catalytic subunit 3DU6 Gillis et al, 2008
catalytic subunit with DNA-RNA stem-loop 3KYL Mitchell et al, 2010
novel telomerase inhibitor 6E53 Hernandez-Sanchez et al, 2019
reverse transcriptase product complex 6USP Schaich et al, 2020
Tetrahymena thermophila TEN domain 2B2A Jacobs et al, 2006
RNA binding domain 2R4G Rouda et al, 2007
Telomerase Complex Tetrahymena thermophila Holoenzyme 6D6V Jiansen et al, 2018
Homo Sapiens Holoenzyme EMD7518 Thi et al, 2018
Holoenzyme 7BG9 Ghanim et al, 2021
Holoenzyme 7BGB Ghanim et al, 2021
Tetrahymena thermophila Holoenzyme 7LMB He et al, 2021
Holoenzyme 7LMA He et al, 2021
Telomerase-associated Proteins H/ACA ribonucleoprotein complex (dyskerin, Nop10, Gar1, NHP2)
Pyrococcus furiosus Cbf5, Nop10, Gar1, L7Ae, H/ACA RNA complex 2HVY Li et al, 2006
Cbf5, Nop10, Gar1 complex 2EY4 Rashid et al, 2006
Pyrococcus abyssi Cbf5, Nop10 complex 2AUS Manival et al, 2006
Methanococcus jannaschii Cbf5, Nop10 complex 2APO Hamma et al., 2005
associated proteins
Homo sapiens (human) Est1A (Pin domain) 2DOK Tanokura et al, 2007
Est1A (Pin domain) 2HWW Glavan et al, 2006
Est1A (Pin domain, E1282C mutant) 2HWX Glavan et al, 2006
Est1B (Pinc domain) 2HWY Glavan et al, 2006
Tetrahymena thermophila P45 C-terminal domain 5DFN Jiang et al, 2015
p19 fused to MBP 5DFM Jiang et al, 2015
P65 C-terminal domain solution structure 2LSL Singh et al, 2012
P65 C-terminal domain with stem IV 4ERD Singh et al, 2012
P65 C-terminal domain crystal structure 4EYT Singh et al, 2012
chaperones
Homo sapiens (human) hsp70 (N-terminal ATPase domain) 1HJO Osipiuk et al, 1999
hsp70, hop (TPR1 domain) complex 1ELW Morshauser et al, 2000
hsp90, hop (TPR2A domain) complex 1ELR Scheufler et al, 2000
hsp90 1OSF Jez et al, 2003
Bos taurus (cattle) hsc70 1ATR O'Brien et al, 1993
Rattus norvegicus (Norway rat) hsc70 (substrate binding domain) 1CKR Zuiderweg et al, 1999
Saccharomyces cerevisiae (yeast) hsp40, hsp70 complex (C-terminal domains) 2B26 Li et al, 2006
hsp90, ATP complex 1AM1 Prodromou et al, 1997
hsp90, ADP copmlex 1AMW Prodromou et al, 1997
Escherichia coli DnaK (substrate binding domain) 1BPR Wang et al, 1998
DnaK (substrate binding domain) 1DKZ Zhu et al, 1999
Telomere-associated Proteins sherlterin complex - primary telomeric DNA-binding proteins (Pot1, TRF1, and TRF2)
protection of telomere 1 (Pot1)
Homo sapiens (human) Pot1, ssDNA complex 1XJV Lei et al, 2004
Schizosaccharomyces pombe Pot1, ssDNA complex 1QZH Lei et al, 2003
telomeric repeat binding factors 1 and 2 (TRF1 and TRF2)
Homo sapiens (human) TRF1 (DNA binding domain), dsDNA complex 1IV6 Nishikawa et al, 2001
TRF1 (DNA binding domain), dsDNA complex 1W0T Rhodes et al, 2005
TRF1 (DNA binding domain) 1BA5 Nishikawa et al, 1998
TRF1 (dimerization domain) 1H6O Fairall et al, 2001
TRF1 (TRF domain), TIN2 (NL signal) complex 3BQO Chen et al, 2008
TRF2 (dimerization domain) 1H6P Fairall et al, 2001
TRF2 (DNA binding domain), dsDNA complex 1VFC Hanaoka et al, 2005
TRF2 (DNA binding domain), dsDNA complex 1W0U Rhodes et al, 2005
TRF2 (DNA binding domain) 1VF9 Hanaoka et al, 2005
TRF2 (C-terminal Myb domain) 1XG1
(direct link)
Nicotiana tabacum TRF1 (DNA binding domain) 2CKX
Cho et al, 2007
(to be published)
Arabidopsis thaliana TRP (DNA binding domain, like TRF) 2AJE Sue et al, 2006
sherlterin complex - proteins associate with the telomeric DNA-binding proteins (TIN2, TPP1, and Rap1)
TRF1-interacting nuclear factor 2 (TIN2)
adrenocortical dysplasia homolog (TPP1)
Homo sapiens (human) TPP1 2I46 Wang et al, 2007
TRF2-interacting protein (Rap1)
Homo sapiens (human) RAP1 (MYB domain) 1FEX Hanaoka et al, 2001
Saccharomyces cerevisiae (yeast) RAP1 (DNA-binding domain), dsDNA complex 1IGN Konig et al, 1996
telomere binding protein (TBP)
Oxytricha nova (Sterkiella nova) TBP, ssDNA complex 1OTC Horvath et al, 1998
TBP, ssDNA complex 2I0Q Buczek et al, 2006
TBP, ssDNA complexed and uncomplexed 1K8G Classen et al, 2001
TBP, ssDNA, DNA quadruplex complex 1JB7 Horvath et al, 2001
TBP, ssDNA, DNA quadruplex complex 1PA6 Theobald et al, 2003
TBP, ssDNA, DNA quadruplex complex 1PH2 Theobald et al, 2003
TBP, ssDNA, DNA quadruplex complex 1PH3 Theobald et al, 2003
TBP, ssDNA, DNA quadruplex complex 1PH4 Theobald et al, 2003
TBP, ssDNA, DNA quadruplex complex 1PH5 Theobald et al, 2003
TBP, ssDNA, DNA quadruplex complex 1PH6 Theobald et al, 2003
TBP, ssDNA, DNA quadruplex complex 1PH7 Theobald et al, 2003
TBP, ssDNA, DNA quadruplex complex 1PH8 Theobald et al, 2003
TBP, ssDNA, DNA quadruplex complex 1PH9 Theobald et al, 2003
TBP (alpha subunit), ssDNA complex 1KIX Peersen et al, 2002
telomere-associated proteins
Saccharomyces cerevisiae (yeast) Cdc13 (DNA binding domain) 1KXL Mitton-Fry et al, 2002
Bombyx mori (domestic silkworm) TRAS1 (N-terminal domain) 1WDU Maita et al, 2004
Homo sapiens (humans) HOT1 4J19 Kappei et al, 2013
Telomeric DNA Homo sapiens (human) quadruplex (AGGG[TTAGGG]3) 143D Wang et al, 1993
tetrad (AGGGT) 1EVM Patel et al, 1999
quadruplex (TAGGGT)2 1K8P Parkinson et al, 2002
parallel-stranded quadruplex (TTAGGGT) 1NZM Gavathiotis et al, 2003
parallel-stranded quadruplex (TTAGGGT) 1NP9 Gavathiotis et al, 2003
3+1 quadruplex ([GGGTTA]2GGGT) 2AQY Zhang et al, 2005
quadruplex (AAA[GGGTTA]3GGGAA) 2HY9 Dai et al, 2007
anti/parallel quadruplex (AGGG[TTAGGG]3) 2E4I Matsugami et al, 2007
quadruplex (TT[AGGGTT]4) 2JPZ Dai et al, 2007
Bombyx mori (domestic silkworm) quadruplex (TAGG) 1AFF Kettani et al, 1997
Tetrahymena thermophila quadruplex (TTGGGG)4 186D Wang et al, 1994
Oxytricha nova (Sterkiella nova) 4 stranded quadruplex (GGGGTTTTGGGG) 1D59 Kang et al, 1992
dimeric quadruplex (GGGGTTTTGGGG) 156D
dimeric quadruplex (GGGGTTTTGGGG) K+ form 1K4X Schultze et al, 1999
quadruplex (GGGG[TTTTGGGG]3) 201D Wang et al, 1995
quadruplex (GGGGTTTTGGGG) 1JPQ Haider et al, 2002
thallium form quadruplex (GGGGTTTTGGGG) 2HBN Gill et al, 2006
unimol. quadruplex ([G]4TUTU[G]4[T]4[G]4UUTT[G]3I) 230D Smith et al, 1995

Viral Reverse Transcriptases

HIV-1 RT, DNA/RNA douplex complex 1HYS Sarafianos et al, 2001
RT, DNA/DNA douplex, tenofovir-diphosphate bound 1T05 Tuske et al, 2004
MMLV (Moloney Murine Leukemia Virus) RT (catalytic domain) 1MML Georgiadis et al, 1995
RT (N-terminal domain), dsDNA complex 1D0E Najmudin et al, 2000
RT, (integrase processing site), dsDNA complex 2FVS Montaño et al, 2006